(财法[2015]1号)
来源:财政部网站 2015-03-26
各省、自治区、直辖市、计划单列市财政厅(局),新疆生产建设兵团财务局,部内各单位,财政部驻各省、自治区、直辖市、计划单列市财政监察专员办事处:
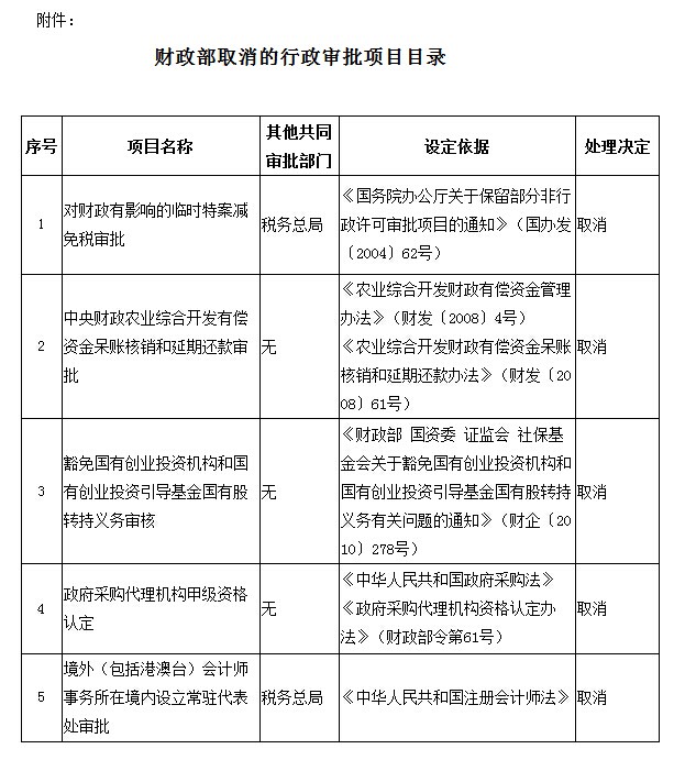
《国务院关于取消和调整一批行政审批项目等事项的决定》(国发〔2015〕11号)决定取消财政部5项行政审批项目,现予公布。
各地区、各单位要认真贯彻落实国务院决定精神,抓紧做好取消审批项目的落实和衔接工作,及时制(修)订相关管理制度,健全监督制约机制,不断提高财政管理的科学化规范化水平。
财政部
2015年3月19日
